柑橘园间作豆科绿肥关键技术模式的构建与应用
基金项目:现代农业产业技术体系建设专项资金(绿肥,CARS -22)四川省特色经作创新团队(sccxtd - 2020 - 12)四川省南充市科技计划项目(21YFZJ0043)。
_周泽弘等
四川是全国柑橘主产区之一,常年种植面积约40 휐 4 hm 2 。目前柑橘生产主要表现为种植面积大,种植模式单一,传统粗放管理导致空行土地资源闲置,长期化肥施用导致地力下降、土壤板结、柑橘产量低、品质不高,在一定程度制约了四川的柑橘产业发展 。围绕高产、优质、高效、安全、绿色目标,协调好外界施肥调控作物养分需求,提高橘园生产系统中土壤质量和持续生产能力是当前的首要课题。
绿肥在现代农业生产 - 生态系统中具有提供清洁肥源、提升土壤质量、提高产量、改善品质等突出作用,因此,将绿肥融入柑橘生产系统中,可以实现橘园规范管护,达到柑橘提质增效,推进柑橘产业持续发展。
绿肥作为纯天然有机肥源,在我国栽培历史悠久。20 世纪 80 年代以前,四川就有种植绿肥的习惯,但多以旱地间套作及稻田轮作为主,果园种植利用的报道较少 。针对长期过量施用化肥导致的土壤质量退化、农业环境污染等问题,国家相继启动公益性行业(农业)科研专项“绿肥作物生产与利用技术集成研究及示范”、国家绿肥产业技术体系、柑橘有机肥替代化肥等重大项目,绿肥科研队伍逐步壮大,理论基础和应用技术研究取得突破性进展,推广应用得到快速恢复发展。
“十三五”以来,以南充市农业科学院为依托单位的国家绿肥产业技术体系南充综合试验站致力于果园绿肥关键技术研发,利用四川橘园时空潜力,将绿肥纳入柑橘生产系统中,研究集成基于绿肥的四川柑橘提质增效关键技术,并在四川省多个区域开展试验示范,取得了显著的社会经济效益,为四川晚熟柑橘科学管护与标准化生产提供有力的技术支撑。
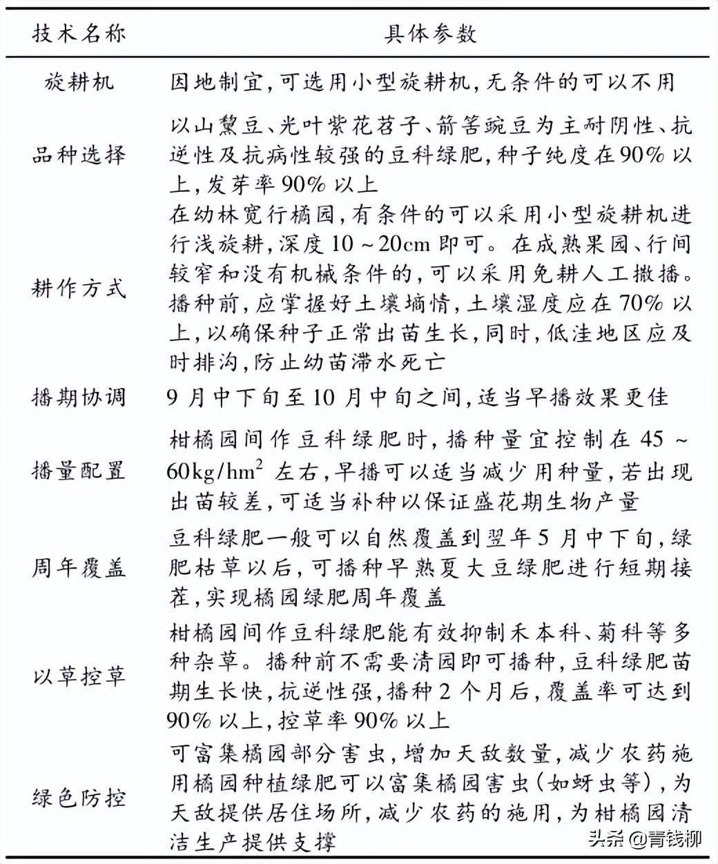
1 柑橘园绿肥高产栽培关键技术的构建
对柑橘园间作绿肥关键技术模式开展长期定位研究,建立了以“浅旋、早播、定量”为核心的高产栽培技术体系。开展了不同播种方式、播期、播量条件对柑橘园间作山黧豆鲜草产量和农艺性状影响的研究,在明确了播期对豆科绿肥生长发育及鲜草产量影响较大的基础上,集成了以耕作方式、播期协调、播量配置、周年覆盖、以草抑草、绿色防控为核心的柑橘园间作豆科绿肥高产栽培技术 。其主要技术参数见表 1。
表 1 柑橘园间作豆科绿肥高产栽培技术主要参数

2 间作绿肥在柑橘园地力提升中的应用
为探明间作绿肥对柑橘园生产系统的影响,于2015 ~2020 年在南充市西充县义兴镇设置柑橘园间作绿肥减施氮肥长期定位试验,研究翻压绿肥减施化肥条件下,柑橘重要生育时期的主要生理指标情况以及产量、品质和土壤养分状况 。试验共设7 个处理:无肥区、100% 化肥、100% 有机肥、绿肥 +90%化肥、绿肥 +80% 化肥、绿肥 + 70% 化肥、绿肥+ 60% 化 肥,其 中,100% 化 肥 养 分 为 N 10kg/667m 2 、P 2 0 5 6kg/667m 2 、K 2 0 6kg/667m 2 。试验柑橘品种为“春见”,绿肥品种为“山黧豆”,绿肥播种量为 45kg/hm 2 ,于 9 月中下旬播种,翌年 3 月底原地翻压。试验小区面积为 20 m 2 ,柑橘行距 6m、株距1. 5m,柑橘株间空行间作绿肥。
2. 1 对土壤养分的影响
5 年的定位试验结果表明,与对照常规施肥相比,间作翻压绿肥减施化肥,柑橘园土壤有机质、全氮、有效磷、速效钾均显著提高,而 pH 有所降低,说明间作绿肥山黧豆能有效提升土壤肥力。其中,绿肥 +80% 化肥和绿肥 +90% 化肥处理下,土壤有机质、全氮、有效磷增加最为明显。
表 2 间作翻压绿肥减施化肥对土壤养分的影响
注:不同小写字母表示不同处理间差异显著(P <0. 05),下同。
2. 2 对柑橘产量的影响
长期定位研究显示,与传统柑橘园施肥模式比较,种植翻压南选山黧豆减施 20% ~ 30% 氮肥下,柑橘产量提高 3. 3% ~5. 1%。
表 3 间作翻压绿肥减施化肥对柑橘产量的影响

表 4 间作绿肥翻埋与化肥减量配施对柑橘品质的影响

2. 3 对柑橘品质的影响
根据四川省农畜产品质量监督检验站检测报告显示,翻压南选山黧豆减施 30% 化肥,柑橘总糖提高 1. 4 g/100g、可溶性固形物增加 0. 5%、VC 含量增加 4. 5 g/100g、可滴定酸降低 0. 122%,柑橘品质明显改善。
3 推广模式及应用效果
项目通过构建跨体系(绿肥、柑橘等)、多项目(国家绿肥产业技术体系、柑橘有机肥替代化肥等项目)的协作机制,创建“绿肥 + 柑橘”产业研发中心和“试验站 + 推广部门 + 企业”产业联合推广机制,形成独具特色的“跨融研推”协同机制,将新品种、新技术第一时间传递到果业公司、专合社及基层农户手中,以服务现代农产品生产为抓手,坚持以大样板促大示范,以大示范促大带动,以大带动促大发展,有力地带动了项目区柑橘园绿肥快速推广,实现了柑橘生产提质增效,带动基地农民增产增收。2020 年,南充市政府批准将间作绿肥纳入柑橘管护的主导技术在全市范围内推广。
截止目前,项目组在四川多地建立示范基地 20余个,累计推广应用 13. 91 휐 4 hm 2 ,新增经济效益11. 78 亿元,节肥 0. 77 亿元,节本 2. 87 亿元,累计举办培训班 30 期,培训人员 2000 余人,项目应用取得了显著的社会、经济、生态效益。
该项技术丰富了四川柑橘园科学管护的技术内涵。在农业生态环境压力持续加大和四川柑橘产业规模发展的背景下,进一步加大引导推广绿肥生产利用,对于四川柑橘产业持续健康发展和创新区域农业品牌具有重要的战略意义。
4 应用前景
随着农业供给侧结构调整,传统农业向现代农业转型。在生态文明、绿色发展的大背景下,传统绿肥产业已经具备打造成具有时代新意的创新绿肥产业的良好环境,绿肥将在“绿水青山变成金山银山”中发挥桥梁作用,在绿色兴农、质量兴农、轮作休耕试点等新时代乡村振兴战略任务中焕发新的生机。种植利用绿肥不仅能够提升地力、减施化肥、提质增效,还可以提供绿色覆盖和美丽的乡村景观,大幅减少农田面源污染来源,是美丽乡村建设的有效途径。此外,绿肥是清洁且便捷获取的有机肥源,是发展高端、特色清洁农产品的重要肥源,发展绿肥生产,可以在实现生态宜居的基础上,推动产业转型升级,促进绿肥生态价值和经济价值融合发展,实现生产生态兼顾的双赢目标。因此,结合区域特点,谋划“绿肥 + ”清洁农业产业的创新机制,努力探索既要青山也要金山的“两山”路径,积极打造“绿肥 + ”清洁农产品和“绿肥 + ”创意农业等产业模式,推动绿肥产业创新发展,将传统绿肥产业打造成具有时代新意的新时代产业。